jdb电子中国官方网站

jdb电子中国官方网站
  • 首页
  • 学校概况
  • 机构设置
  • 教学科研
  • 教师队伍
  • 学生工作
  • 招生就业
  • 合作交流
  • 信息公开
  • 附属医院
  • 办事大厅
  • 领导信箱
  • 数字图书
  • OA系统
jdb电子中国官方网站
  • 首页
  • 学校概况
    • 学校简介
    • 现任领导
    • 校园风景
  • 机构设置
    • 党政机构
    • 教学科研教辅机构
  • 教学科研
  • 教师队伍
    • 师资概况
    • 人才引进
  • 学生工作
    • 党委学工部
    • 团委
  • 招生就业
    • 招生信息网
    • 就业信息网
  • 合作交流
  • 信息公开
    • 信息公开制度
    • 最新发布
    • 年度公开报告
  • 附属医院
    • 直属附属医院(重庆市大足区中医院)
    • 附属妇女儿童医院(遂宁市船山区妇幼保健院)

    栏目导航

    Column Navigation

  • 通知公告

栏目导航

  • 通知公告
通知公告 当前位置:首页>通知公告

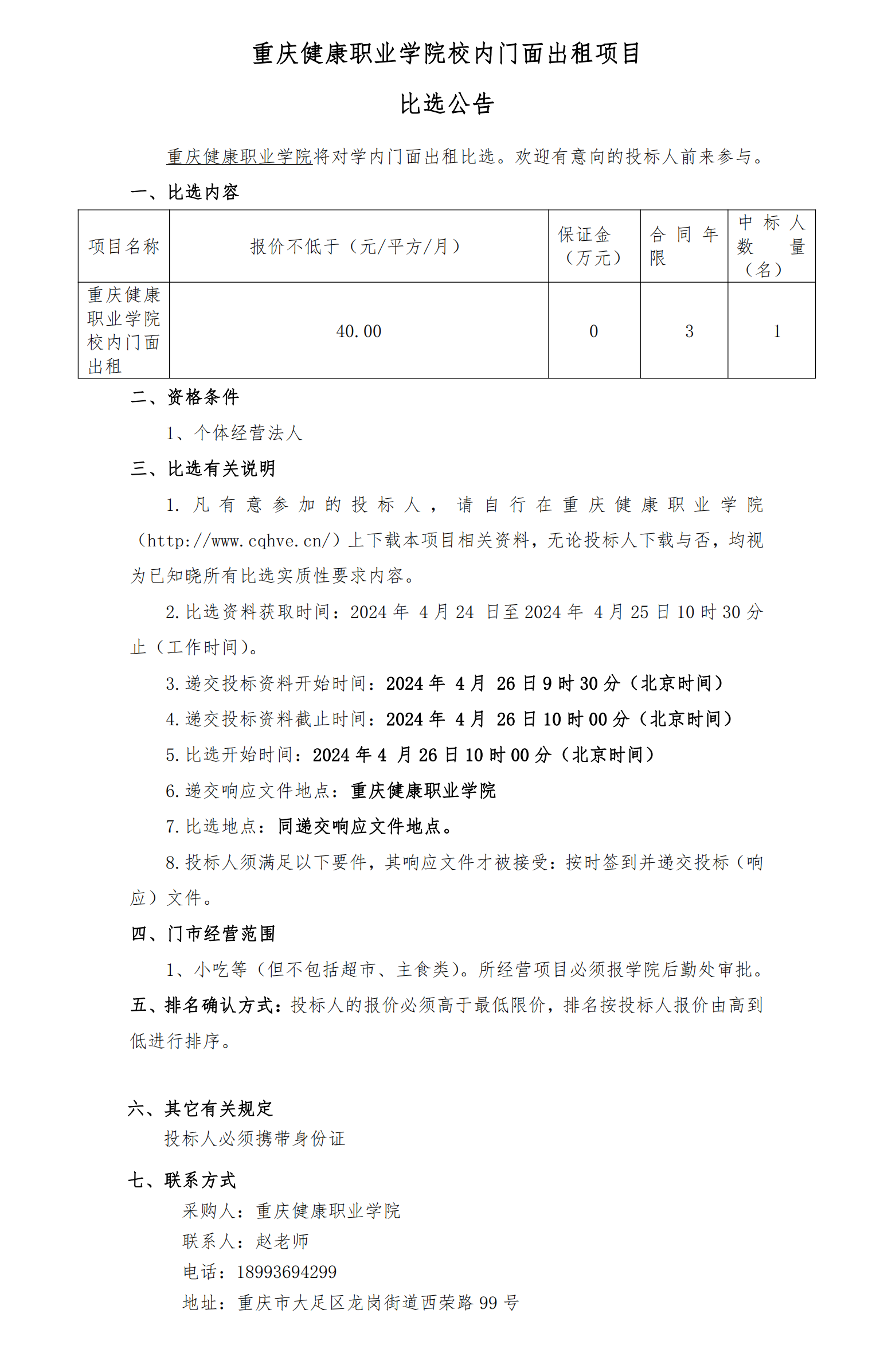
jdb电子中国官方网站校内门面出租项目比选公告

更新时间:2024-04-24 08:24 浏览:次 来源:

比选公告-jdb电子中国官方网站校内门面_20240425163354_00.png

报价函附件.docx


联系方式

校址:重庆市大足区龙岗街道西荣路699号

电话:023-64351109

邮编:402360

教育部代码:14727

友情链接

中国大学生在线 中国教育部政府网 中国高等教育学生信息网 中国高职高专教育网 重庆市教育委员会 重庆高校毕业生就业网
官方微信
Copyright © jdb电子(中国)官方网站All Rights Reserved | 渝公网安备5002250200381号 | 渝ICP备2020010915号-1
  • TOP
  • 023-64351189
  • 微信号

    学校官方微信

  • 网络在线交流
  • 学校地图